Realodex Developer Guide


Acknowledgements

Some of the NFRs are inspired by Pawfection Some of the Sequence Diagrams inspired by PoochPlanner


Setting up, getting started

Refer to the guide Setting up and getting started.


Design

Architecture

The Architecture Diagram given above explains the high-level design of the App.

Given below is a quick overview of main components and how they interact with each other.

Main components of the architecture

Main (consisting of classes Main and MainApp) is in charge of the app launch and shut down.

  • At app launch, it initializes the other components in the correct sequence, and connects them up with each other.
  • At shut down, it shuts down the other components and invokes cleanup methods where necessary.

The bulk of the app's work is done by the following four components:

  • UI: The UI of the App.
  • Logic: The command executor.
  • Model: Holds the data of the App in memory.
  • Storage: Reads data from, and writes data to, the hard disk.

Commons represents a collection of classes used by multiple other components.

How the architecture components interact with each other

The Sequence Diagram below shows how the components interact with each other for the scenario where the user issues the command delete 1.

Each of the four main components (also shown in the diagram above),

  • defines its API in an interface with the same name as the Component.
  • implements its functionality using a concrete LogicManager class (which follows the corresponding API interface mentioned in the previous point.

For example, the Logic component defines its API in the Logic.java interface and implements its functionality using the LogicManager.java class which follows the Logic interface. Other components interact with a given component through its interface rather than the concrete class (reason: to prevent outside component's being coupled to the implementation of a component), as illustrated in the (partial) class diagram below.

The sections below give more details of each component.


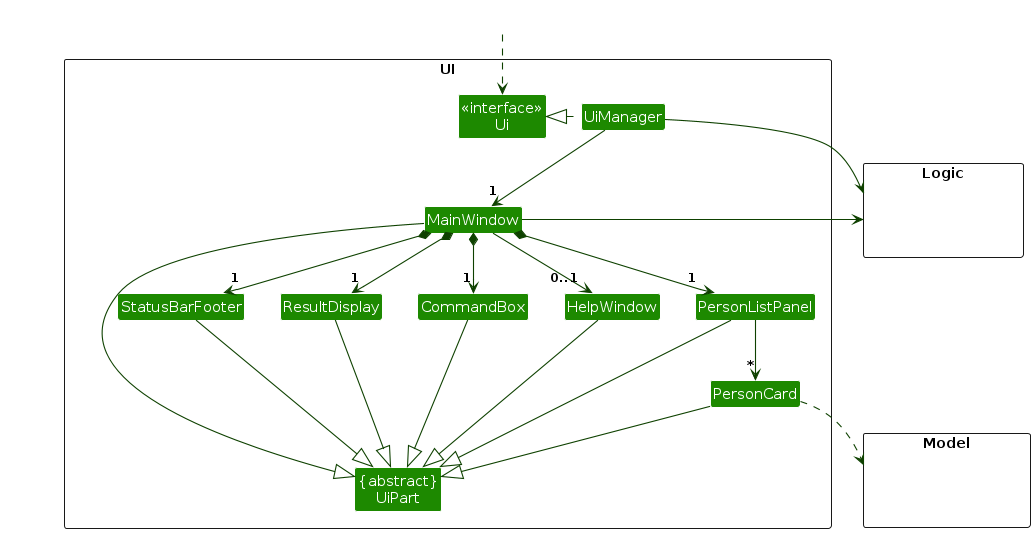
UI component

The API of this component is specified in Ui.java

Structure of the UI Component

The UI consists of a MainWindow that is made up of parts e.g.CommandBox, ResultDisplay, PersonListPanel, StatusBarFooter etc. All these, including the MainWindow, inherit from the abstract UiPart class which captures the commonalities between classes that represent parts of the visible GUI.

The UI component uses the JavaFx UI framework. The layout of these UI parts are defined in matching .fxml files that are in the src/main/resources/view folder. For example, the layout of the MainWindow is specified in MainWindow.fxml

The UI component,

  • executes user commands using the Logic component.
  • listens for changes to Model data so that the UI can be updated with the modified data.
  • keeps a reference to the Logic component, because the UI relies on the Logic to execute commands.
  • depends on some classes in the Model component, as it displays Person object residing in the Model.

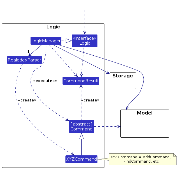
Logic component

API : Logic.java

Here's a (partial) class diagram of the Logic component:

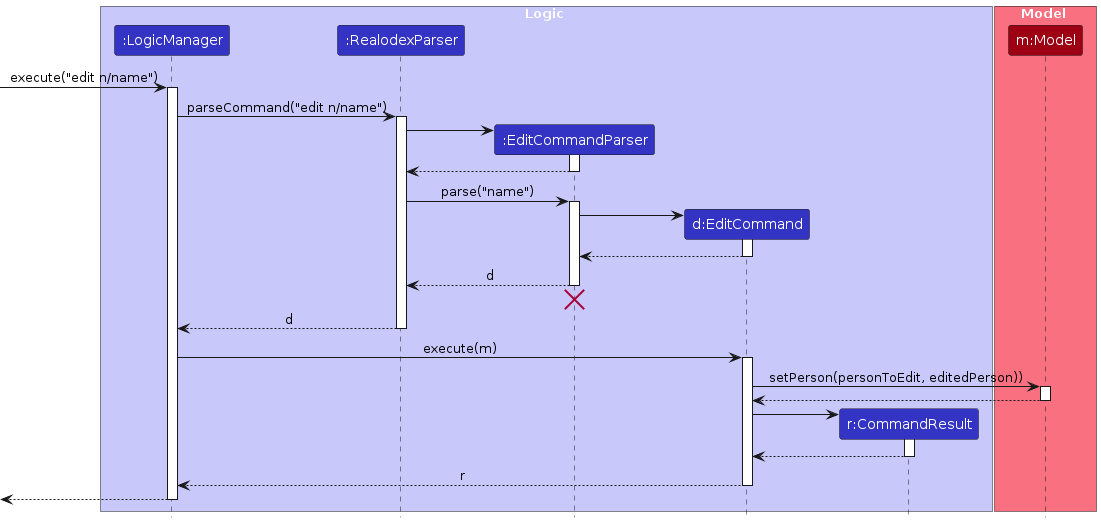
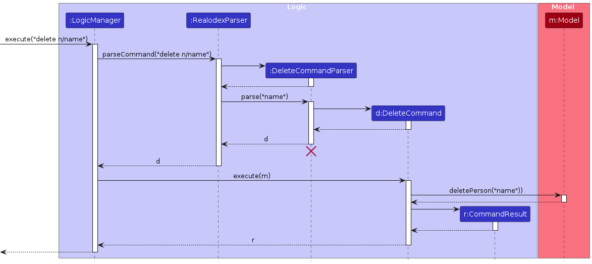
Realodex has implemented a dynamic delete function that either deletes user by index or by their name. Here we illustrate deletion by index for brevity.

The sequence diagram below illustrates the interactions within the Logic component, taking execute("delete 1") API call as an example.

Interactions Inside the Logic Component for the `delete 1` Command

Note: The lifeline for DeleteCommandParser should end at the destroy marker (X) but due to a limitation of PlantUML, the lifeline continues till the end of diagram.

How the Logic component works:

  1. When Logic is called upon to execute a command, it is passed to an RealodexParser object which in turn creates a parser that matches the command (e.g., DeleteCommandParser) and uses it to parse the command.
  2. This results in a Command object (more precisely, an object of one of its subclasses e.g., DeleteCommand) which is executed by the LogicManager.
  3. The command can communicate with the Model when it is executed (e.g. to delete a person).
    Note that although this is shown as a single step in the diagram above (for simplicity), in the code it can take several interactions (between the command object and the Model) to achieve.
  4. The result of the command execution is encapsulated as a CommandResult object which is returned back from Logic.

Here are the other classes in Logic (omitted from the class diagram above) that are used for parsing a user command:

How the parsing works:

  • When called upon to parse a user command, the RealodexParser class creates an XYZCommandParser (XYZ is a placeholder for the specific command name e.g., AddCommandParser) which uses the other classes shown above to parse the user command and create a XYZCommand object (e.g., AddCommand) which the RealodexParser returns back as a Command object.
  • All XYZCommandParser classes (e.g., AddCommandParser, DeleteCommandParser, ...) inherit from the Parser interface so that they can be treated similarly where possible e.g, during testing.

Model component

API : Model.java



In the context of our developer guide, the provided class diagram illustrates the structure of the Person class, encompassing essential attributes that real-estate agents would require from their clients for official documents and for better understanding of their requirements. This detailed depiction allows developers to grasp the internal composition of the Person entity without needing to replicate Person in higher-level model interactions without cluttering too much low-level info.

The Model component,

  • stores the Realodex contact data i.e., all Person objects (which are contained in a UniquePersonList object).
  • stores the currently 'selected' Person objects (e.g., results of a search query) as a separate filtered list which is exposed to outsiders as an unmodifiable ObservableList<Person> that can be 'observed' e.g. the UI can be bound to this list so that the UI automatically updates when the data in the list change.
  • stores a UserPref object that represents the user’s preferences. This is exposed to the outside as a ReadOnlyUserPref objects.
  • does not depend on any of the other three components (as the Model represents data entities of the domain, they should make sense on their own without depending on other components)

Note: An alternative (arguably, a more OOP) model is given below. It has a Tag list in the Realodex, which Person references. This allows Realodex to only require one Tag object per unique tag, instead of each Person needing their own Tag objects.


Storage component

API : Storage.java

The Storage component,

  • can save both Realodex data and user preference data in JSON format, and read them back into corresponding objects.
  • inherits from both RealodexStorage and UserPrefStorage, which means it can be treated as either one (if only the functionality of only one is needed).
  • depends on some classes in the Model component (because the Storage component's job is to save/retrieve objects that belong to the Model)

Common classes

Classes used by multiple components are in the seedu.realodex.commons package.


Implementation

This section describes some noteworthy details on how certain features are implemented.

Overall Add feature

Description

The add feature, that was morphed from the original AddressBook3, allows users to add clients along with their critical personal information, as well as optional remarks and birthday information.

Key Components

  • AddCommand: Executes the addition operation based on the user's input.
  • AddCommandParser: Parses user input to create an AddCommand object.
  • Person: Represents a person in Realodex, encapsulating their personal information.
  • ModelManager: Implements the Model interface and contains the internal list of persons.
  • LogicManager: Invokes the AddCommand to execute the addition operation.
  • RealodexParser: Creates an AddCommand object based on the user input.

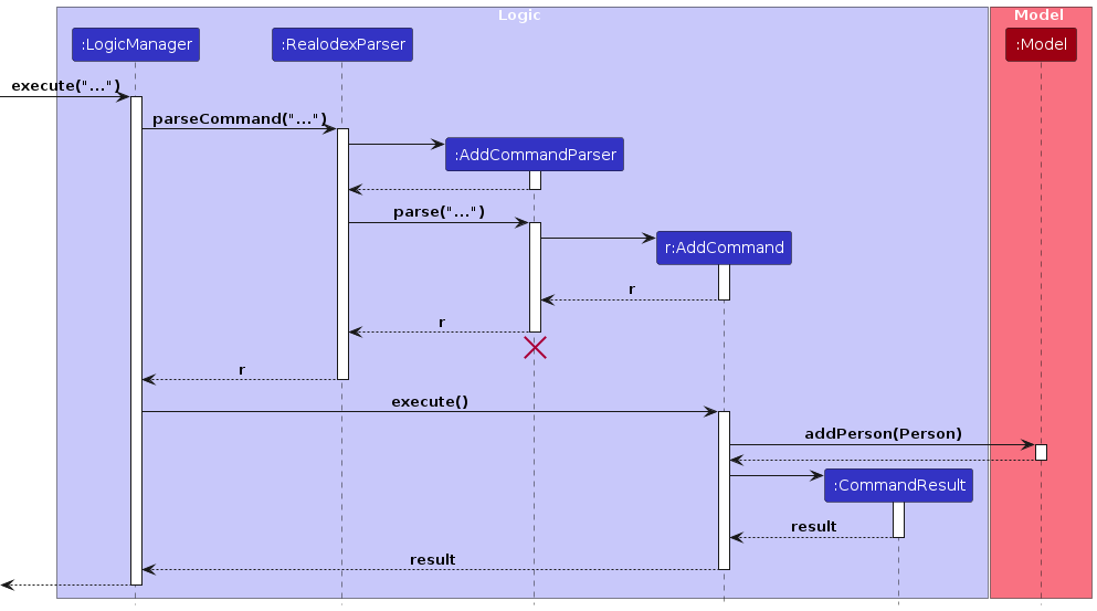
AddCommand Implementation Sequence Diagram

The sequence diagram below illustrates the process of adding a person into Realodex.

Component Interaction Details

  1. The user executes the command add n/John Doe p/98765432 i/20000 e/johnd@example.com a/311, Clementi Ave 2, #02-25 f/4 t/buyer t/seller h/HDB r/Has 3 cats b/01May2009, intending to add a person with the specified details.
  2. The AddCommandParser interprets the input.
  3. An AddCommand object is created.
  4. The LogicManager invokes the execute method of AddCommand.
  5. The execute method of AddCommand invokes the addPerson method in Model property to create new contact with the new Person object.
  6. The execute method of AddCommand returns a CommandResult object which stores the data regarding the completion of the AddCommand.
  7. The UI reflects this new list with added Person.

Example Usage Scenario

  1. The user launches the application.
  2. The user inputs add n/John Doe p/98765432 i/20000 e/johnd@example.com a/311, Clementi Ave 2, #02-25 f/4 t/buyer t/seller h/HDB r/Has 3 cats b/01May2009, intending to add a person with the specified details.
  3. The UI reflects this new list with added person John Doe.

Design Considerations

Compulsory fields include: Name, Phone Number, Income, Email, Address, Family Size, Buyer / Seller Tag, Housing Type.

  • We chose these fields to be compulsory as they are critical for the real estate agent to make informed decisions and recommendations for their clients.
  • While they may not be absolutely necessary for all clients, we believe that the cost of missing out on these fields outweighs the hassle of making them compulsory.
  • For example, missing out on the family size may not be critical for a buyer who is single and is searching for a bachelor pad, but is critical for a family of 7 who needs a large enough house for all 7 of them.
  • These fields are also made necessary for both buyers and sellers, even though they may be intuitively be more suitable for either seller or buyer.
  • For example, while the income may not be absolutely necessary for a seller, it is important information if the agent would like to make recommendations for future properties for own-stay or investment purposes.

Optional fields include: Remark, Birthday A real estate agent may not have any remark for a client yet, and wishes to leave Remark empty. A real estate agent may also only want to track birthdays of their esteemed clients, and wishes to not include Birthday for the rest.

Field Constraints Specific field constraints are described below. They are designed with the users in mind.

  • NAME:
    • Must be an alphanumeric string
  • PHONE:
    • Should only contain numbers, and should be at least 3 digits long. This is to account for phone numbers of all types and need not necessarily be from Singapore. We avoid the '+' sign as it is not necessary and can be replaced with the international prefix
  • INCOME:
    • Income should be an integer and should be at least 0. Decimals provide an unnecessary level of precision.
  • EMAIL:
    • Emails should be of the format local-part@domain and adhere to the following constraints:
    1. The local-part should only contain alphanumeric characters and these special characters, excluding the parentheses, (+_.-).
    2. The local-part may not start or end with any special characters.
    3. This is followed by a '@' and then a domain name. The domain name is made up of domain labels separated by periods.
      The domain name must:
    • end with a domain label at least 2 characters long
    • have each domain label start and end with alphanumeric characters
    • have each domain label consist of alphanumeric characters, separated only by hyphens, if any.
  • ADDRESS:
    • Represented as String
  • FAMILY:
    • Should be an integer greater than 1.
  • TAG:
    • Should be restricted to case-insensitive "buyer" or "seller" using enums.
  • HOUSINGTYPE: housing type a buyer wants or housing type a seller is selling
    • Should be restricted to "HDB", "CONDOMINIUM", "LANDED PROPERTY", "GOOD CLASS BUNGALOW" (case-insensitive) using enums.
    • Only one housing type is allowed.
  • REMARK:
    • Represented as a String
    • If remark is not specified, an empty string is used for representation
  • BIRTHDAY:
    • Implemented as an Optional Date, making use of Java SimpleDateFormat and Calendar classes for input and output validation.

Overall Sort feature

Description

The sort feature, introduced in version 1.4, allows users to arrange clients based on their upcoming birthday proximity, which is determined by the number of days until their next birthday relative to the current date.

Key Components

  • SortCommand: Executes the sorting operation based on the upcoming birthdays of persons.
  • SortCommandParser: Parses user input to create a SortCommand object.
  • BirthdayComparator: Compares two Person objects based on their birthdays to facilitate sorting.
  • LogicManager: Invokes the SortCommand to execute the sorting operation.
  • RealodexParser: Creates a SortCommand object based on the user input.
  • UniquePersonsList: Stores the list of unique persons in Realodex.
  • ModelManager: Implements the Model interface and contains the internal list of persons.

SortCommand Architecture

SortCommand extensively interacts with the Model component to facilitate list sorting during execution. Consequently, SortCommand depends on ModelManager, which is an implementation of the Model interface. This dependency arises because ModelManager instances are passed as arguments in the public CommandResult execute(Model model) throws CommandException method of SortCommand. For brevity, interactions beyond the Model layer are not detailed.

SortCommand Initialization Sequence Diagram

To implement the sorting functionality, the LogicManager component parses the user's input command. Subsequently, it forwards the parsed command text to the RealodexParser. The RealodexParser is responsible for creating an instance of the SortCommand, encapsulating the logic for sorting clients based on their upcoming birthdays.

The sequence diagram below illustrates the process of creating a sort operation through the Logic component:

SortCommand Implementation Sequence Diagram

  1. Model Retrieval: The method begins by retrieving the Realodex component from the provided Model object using the getRealodex method.

  2. List Copying: Next, the method obtains a duplicate of the internal list of unique persons stored within the Realodex component. This is achieved by calling the getCopyOfInternalListOfUniquePersonsList method.

  3. Sorting: The method proceeds to sort the copied list of persons using a BirthdayComparator object. This comparator compares the birthdays of two persons, ensuring that the list is arranged in ascending order based on upcoming birthdays.

  4. List Update: After sorting the copied list, the method updates the internal list of persons within the Realodex component with the sorted list. This is accomplished by calling the setPersons method of the Realodex component.

  5. Command Result Creation: Finally, the method returns a CommandResult object with a success message indicating the completion of the sorting operation. The success message is defined by the constant MESSAGE_SUCCESS.

  6. Exception Handling: The method declares a throws CommandException, indicating that it may throw a CommandException if an error occurs during execution. However, the method implementation does not contain explicit error handling logic.

Implementation of BirthdayComparator

The provided comparator compares two Person objects based on their birthdays.

  1. If o1 has an unspecified birthday (i.e., its birthday is blank), it is considered to come after o2.

  2. If o2 has an unspecified birthday (i.e., its birthday is blank), it is considered to come before o1.

  3. If both o1 and o2 have specified birthdays, the comparator compares them based on the number of days until their next birthday.

    • If o1's birthday is closer (fewer days until the next birthday) than o2's birthday, o1 is considered to come before o2.
    • If o2's birthday is closer (fewer days until the next birthday) than o1's birthday, o2 is considered to come before o1.
    • If both o1 and o2 have the same number of days until their next birthday, their order remains unchanged.
    public int compare(Person o1, Person o2) {
        if (o1.getBirthday().toString().isBlank()) {
            return 1; // o1 has an unspecified birthday, so it comes after o2
        }
        if (o2.getBirthday().toString().isBlank()) {
            return -1; // o2 has an unspecified birthday, so it comes before o1
        }
        return o1.getBirthday().getDaysUntilBirthday().compareTo(o2.getBirthday().getDaysUntilBirthday());
    }

Component Interaction Details

  1. The user executes the command sort, intending to sort the list of persons based on their upcoming birthdays.
  2. The SortCommandParser interprets the input.
  3. A SortCommand object is created.
  4. The LogicManager invokes the execute method of SortCommand.
  5. The execute method of SortCommand sorts the list of persons based on their upcoming birthdays.
  6. The UI reflects the updated list with persons sorted based on their upcoming birthdays.

Example Usage Scenario

  1. The user inputs sort, intending to sort the list of persons based on their upcoming birthdays.
  2. The UI reflects the updated list with persons sorted based on their upcoming birthdays.
  3. The user can now view the list of persons arranged in ascending order based on their upcoming birthdays.

Design considerations:

Introducing the ability to sort clients based on criteria other than "Today" opens up a world of possibilities for users seeking more tailored and flexible search options.

Pros:

  • Enhanced Flexibility: By accommodating sorting based on various criteria such as birthdays relative to holidays like Christmas, users gain the ability to prioritize their interactions based on unique contexts or preferences.

  • Improved Relevance: Sorting by alternate criteria allows users to surface clients who are most relevant to specific events or occasions, ensuring that they can engage with individuals in a timely and contextually appropriate manner.

  • Personalization: This feature empowers users to personalize their client management experience, aligning it more closely with their individual needs and preferences. This can lead to greater user satisfaction and efficiency.

Cons:

  • Learning Curve: Introducing new command formats may require users to adapt to changes in the interface or workflow. While this can initially pose a challenge, clear documentation and intuitive design can help mitigate the learning curve.

  • Complexity: Adding additional sorting options may increase the complexity of the system, potentially leading to a more cluttered user interface or backend implementation. Careful design and prioritization are necessary to maintain usability.

  • Maintenance Overhead: Supporting multiple sorting criteria introduces additional maintenance overhead, requiring ongoing updates and adjustments to ensure continued functionality and relevance.

In summary, while introducing sorting by criteria other than "Today" may come with some initial challenges, the benefits of enhanced flexibility, relevance, and personalization can outweigh these concerns, ultimately leading to a more powerful and user-friendly client management system.

[Proposed] Sort Features Beyond v1.4

The sort functionality is poised for exciting developments in the future. Although initially focused on sorting clients based on their birthdays to bolster client relationships in a breadth-first development approach, we have ambitious plans to extend this feature to other fields. With clients having diverse attributes such as income and housing preferences, implementing sort for these fields is definitely on our roadmap.

Proposed Sort Command Initialisation Sequence Diagram

To enhance the sorting functionality, we're introducing the capability to sort based on various fields specified by the user. The proposed command format is sort field, where field represents the attribute by which the sorting will be performed. For instance, users can execute commands like sort birthday, sort income, or sort housepref.

The following sequence diagram illustrates the process of introducing this new sort operation through the Logic component, with user-specified fields.

The ref frame sequence diagram is omitted here, as it's similar to the sorting sequence illustrated earlier. Instead of using the BirthdayComparator, we'll utilize different comparators based on the user's specified field, such as IncomeComparator.


Overall Filter feature

Description

This feature enables users to filter and view persons in Realodex based on specified criteria such as name, remark, tag, birthday, and housing type.
There are five ways to filter:

  1. Filter by Name
  2. Filter by Remark
  3. Filter by Tag
  4. Filter by Birthday
  5. Filter by Housing Type

Key Components

  • FilterCommand: Executes the filtering operation based on a provided predicate that encapsulates the filtering criteria.
  • PrefixChecker: Ensures the syntactic correctness of user inputs by verifying command prefixes. Detects command format violations, and facilitates clear error messaging.
  • FilterCommandParser: Parses user input into a FilterCommand by identifying the filtering field and keyphrase.
  • PredicateProducer: Generates specific predicates based on the identified field and keyphrase.
  • Predicates: NameContainsKeyphrasePredicate, RemarkContainsKeyphrasePredicate, TagsMatchPredicate, BirthdayIsInMonthPredicate, and HousingTypeMatchPredicate that determine if a person's attributes match the user-defined criteria.

Filter Command Architecture

Filter Command Sequence Diagram

The sequence diagram below illustrates the process of creating a filter operation through the Logic component:

1. Filter by Name feature

Description

The Filter by Name feature allows users to filter the list of persons in Realodex based on their names. This is implemented using the NameContainsKeyphrasePredicate that checks if a person's name contains the keyphrase provided by the user.

Component Interaction Details

  1. The user executes the command filter n/John, intending to filter out persons whose names contain "John".
  2. The FilterCommandParser interprets the input, creating a FilterCommand with the NameContainsKeyphrasePredicate.
  3. The FilterCommand applies the NameContainsKeyphrasePredicate predicate, updating the filtered person list to only include those whose names contain "John".
  4. The UI reflects this filtered list.

Example Usage Scenario

  1. The user inputs filter n/John, intending to filter the list of persons to only include those whose names contain "John".
  2. The UI reflects the filtered list with persons whose names contain "John".

Design considerations

Aspect: Handling of partial names

Alternative 1 (current choice): Allow partial matches of names.

For example, filter n/Jo returns persons with names "John", "Bonjovi", etc.

Pros: More flexible search.

Cons: May return too many results for very short keyphrases.

Alternative 2: Require exact matches.

For example, filter n/Jo only returns persons with names "Jo"

Pros: Precise filtering.

Cons: Less flexible; users must remember exact names.

2. Filter by Remark Feature

Description

The Filter by Remark feature allows users to filter the list of persons in Realodex based on the remarks associated with them. This is implemented using the RemarkContainsKeyphrasePredicate that checks if a person's remarks includes the keyphrase provided by the user.

Component Interaction Details

  1. The user executes the command filter r/Loves coding, intending to filter out to filter out persons whose remarks include "Loves coding".
  2. The FilterCommandParser interprets the input, creating a FilterCommand with a RemarkContainsKeyphrasePredicate.
  3. The FilterCommand applies the RemarkContainsKeyphrasePredicate predicate, updating the filtered person list to only include those whose remarks contain "Loves coding".
  4. The UI reflects this filtered list.

Example Usage Scenario

  1. The user inputs filter r/Loves coding, intending to filter the list of persons to only include those whose remarks include "Loves coding".
  2. The UI reflects the filtered list with persons whose remarks include "Loves coding".

Design considerations

Aspect: Handling of partial names

Alternative 1 (current choice): Allow partial matches for remarks.

For example, filter r/love returns persons with remarks like "Loves coding" and "Has a lovely dog".

Pros: More flexible search.

Cons: May return too many results for common keyphrases.

Alternative 2: Require exact matches.

For example, filter r/Loves Coding only returns persons with the exact remark "Loves coding".

Pros: Ensures that only persons with specific remarks are listed, reducing clutter.

Cons: Extremely limiting. Users must remember exact remarks.

3. Filter by Tag Feature

Description

The Filter by Tag feature allows users to filter the list of persons in Realodex based on their tags. This is implemented using the TagsMatchPredicate that checks whether a person's tags match the tag(s) specified by the user.

Component Interaction Details

  1. The user executes the command filter t/Buyer, intending to filter out to filter out persons who are tagged as "Buyer".
  2. The FilterCommandParser interprets the input, creating a FilterCommand with a TagsMatchPredicate.
  3. The FilterCommand applies the TagsMatchPredicate predicate, updating the filtered person list to only include those who are tagged as "Buyer".
  4. The UI reflects this filtered list.

Example Usage Scenario

  1. The user inputs filter t/Buyer, intending to filter the list of persons to only include those who are tagged as "Buyer".
  2. The UI reflects the filtered list with persons who are tagged as "Buyer", including those tagged as "Buyer" and "Seller".

Design considerations

Alternative 1 (current choice): Allow inclusion of persons with matching tags, irrespective of other tags.

For example, filter t/Buyer returns persons tagged as "Buyer", including those tagged as "Buyer" and "Seller".

Pros: Inclusive Search that returns anyone with the "Buyer" tag, increasing breadth of search outcomes.

Cons: Reduced precision in cases where users want to find persons exclusively tagged with this specific tag.

Alternative 2: All tag inputs must strictly match without.

For example, filter t/Buyer only returns persons tagged solely as "Buyer" and excludes persons tagged as both "Buyer" and "Seller".

Pros: Increase precision of search results for targeted searches.

Cons: Excludes potentially relevant persons who carry the specified tag alongside others.

4. Filter by Birthday Feature

Description

The Filter by Birthday feature allows users to filter the list of persons in Realodex based on their birthday month. This is implemented using the BirthdayIsInMonthPredicate that checks whether a person's birthday matches the month specified by the user.

Component Interaction Details

  1. The user executes the command filter b/Jan, intending to filter out to filter out persons with birthdays in January.
  2. The FilterCommandParser interprets the input, creating a FilterCommand with a BirthdayIsInMonthPredicate.
  3. The FilterCommand applies the BirthdayIsInMonthPredicate predicate, updating the filtered person list to only include those with birthday in January.
  4. The UI reflects this filtered list.

Example Usage Scenario

  1. The user inputs filter b/Jan, intending to filter the list of persons to only include those with birthdays in January.
  2. The UI reflects the filtered list with persons who have birthdays in January.

Design considerations

Alternative 1 (current choice): Filter by birthday month.

For example, filter b/Jan returns all persons born in January, regardless of the day.

Pros: Simplifies the birthday search process, making it easier to remember and use.

Cons: Less precise, might include unwanted results from the entire month.

Alternative 2: Require exact birthday matches.

For example, filter b/1Jan only returns persons born on January 1st.

Pros: Increase precision of search results, finding persons with specific birth dates.

Cons: Requires exact date knowledge, which may not always be available or remembered by users.

5. Filter by Housing Type Feature

Description

The Filter by Housing Type feature allows users to filter the list of persons in Realodex based on their preferred housing type. This is implemented using the HousingTypeMatchPredicate that checks whether a person's preferred housing type matches the housing type specified by the user.

Component Interaction Details

  1. The user executes the command filter h/Condominium, intending to filter out persons with a "Condominium" housing type preference.
  2. The FilterCommandParser interprets the input, creating a FilterCommand with a HousingTypeMatchPredicate.
  3. The FilterCommand applies the HousingTypeMatchPredicate predicate, updating the filtered person list to only include those with a "Condominium" housing type preference.
  4. The UI reflects this filtered list.

Example Usage Scenario

  1. The user inputs filter h/Condominium, intending to filter the list of persons to only include those with a "Condominium" housing type preference.
  2. The UI reflects the filtered list with persons who have a "Condominium" housing type preference.

Overall Help feature

Description

The Help feature provides help to the user (depending on user input) by either giving details on how all commands are used in a new window, or a short description in the main window on how an individual, specified command is used.

There are two types of help features

  1. General Help Feature
  2. Command Help

Key Components

  • HelpCommand: A command that, when executed, either shows a new window summarising help for all commands, or prints the help message in the Main Window for the requested command, depending on user input.
  • HelpCommandParser: Processes the user input to instantiate the HelpCommand object appropriately to perform the correct action (the type of help to give, in this case help for all commands).

Overall Help Command Architecture

Help Command Sequence Diagram

1. General Help Feature

Description

The help feature provides help to the user by showing a new window with a summary of how to use all commands, with the correct format and relevant examples. A link to the User Guide is also provided.

Component Interaction Details

  1. User launches the application.
  2. User executes help, wanting to get the help for all commands.
  3. LogicManager instantiates a RealodexParser, which parses the command into a HelpCommand.
  4. The HelpCommand is executed, showing a new window with help for all the features in Realodex.
  5. The GUI reflects that the help window is currently open.

Example Usage Scenario

  1. User executes help, wanting to get the help for all commands.
  2. A new window opens with a summary of how to use all commands, with the correct format and relevant examples.

Design Considerations

Aspect: Information to include in the Help Window

Alternative 1 (current choice): Includes summary of ways to use all commands.

Pros: User does not need to leave the app to get the appropriate help, and can visit the UG if he/she needs more information.

Cons: May be lengthy and hard to find when the set of commands added becomes larger in the future.

Alternative 2: Only include link to User Guide in the help window.

Pros: Help window does not have too much information.

Cons: User will need to leave the application and look at a website everytime they require help which can be inconvenient.

2. Help by command

Description

The Help by command feature provides help to the user for an individual command specified by the user, printed on the main window. This has been implemented for the add,clearRealodex,delete,edit,filter,list and sort commands only.

  • Note that although the command format is COMMAND help, clear help is the command to get the help for the clearRealodex command instead of clearRealodex help.
  • We changed the clear command to clearRealodex to avoid confusion with the delete command, as both involve the removal of entries, and clearRealodexencapsulates the functionality of clearing the entire app more clearly.
  • However, we kept clear help as this syntax is more user-friendly when seeking help.

Component Interaction Details

  1. User launches the application.
  2. User executes COMMAND help, wanting to get the help for only specified COMMAND.
  3. LogicManager instantiates a RealodexParser, which parses the command into a HelpCommand with appropriate parameters.
  4. The HelpCommand is executed, printing the help message for the specified COMMAND in the GUI.

Example Usage Scenario

  1. User executes add help, wanting to get the help for the add command.
  2. The GUI prints the help message for the add command.

Design Considerations

Aspect: Method to request for help

Alternative 1 (current choice): Format is COMMAND help.

Pros: Intuitive syntax for the user, and is consistent with other CLI-based applications.

Cons: Harder to implement and maintain as a Developer as awareness of how other commands are currently being parsed is needed to preserve functionality.

Alternative 2: Format is help COMMAND.

Pros: Easy to implement as all functionality can be contained within help-related classes only.

Cons: Syntax may not be as intuitive.


Overall Delete Feature

Description

The delete feature provides the user the ability to delete a client's profile based on their index in the list or their name.

There are two ways to delete:

  1. Delete by index
  2. Delete by name

Key components

  • DeleteCommand: Executes the deletion operation based on the specified index or name.
  • DeleteCommandParser: Parses the user input to instantiate the DeleteCommand object appropriately to perform the correct deletion operation.
  • DeleteCommandExecutor: Creates DeleteCommand object based on user input and returns it.

Delete Command Architecture

Delete Command Sequence Diagram

1. Delete by index feature

Description

The delete by index feature provides the user the ability to delete a client's profile based on their index in the list.

Component Interaction Details

  1. User launches the application.
  2. User executes delete INDEX, wanting to delete the profile on the client at index INDEX.
  3. LogicManager instantiates a RealodexParser, which parses the command into a DeleteCommand with appropriate parameters.
  4. The DeleteCommand is executed, deleting the client's profile at index INDEX.
  5. The UI reflects the updated list of clients.

Example Usage Scenario

  1. Assuming the Realodex list has 2 or more clients.
  2. User executes delete 2, wanting to delete the profile on the client at index 2.
  3. The UI reflects the updated list of clients where the original client at index 2 is deleted.

Design Considerations

Aspect: Method to delete client at index INDEX

Alternative 1 (current choice): Format is delete INDEX.

Pros: Easy to implement as name and index can be differentiated using the prefix.

Cons: Syntax may not be as intuitive.

Alternative 2: Format is delete i/INDEX.

Pros: More intuitive as the user knows that the index is being deleted.

Cons: Prefix i/ is already used for the income field, and is more inconvenient to have to type in prefix.

2. Delete by name feature

Description

The delete by name feature provides the user the ability to delete a client's profile based on their name.

Component Interaction Details

  1. User launches the application.
  2. User executes delete n/NAME, wanting to delete the profile on the client with name NAME.
  3. LogicManager instantiates a RealodexParser, which parses the command into a DeleteCommand with appropriate parameters.
  4. The DeleteCommand is executed, deleting the client's profile with the name NAME.
  5. The UI reflects the updated list of clients.

Example Usage Scenario

  1. Assuming a client with the name John Doe exists in the Realodex list.
  2. User executes delete n/John Doe, wanting to delete the profile on the client with name John Doe.
  3. The UI reflects the updated list of clients, where the client with the name John Doe is deleted.

Design Considerations

Aspect: Method to delete client with name NAME

Alternative 1 (current choice): Format is delete n/NAME.

Pros: Easy to implement as name and index can be differentiated using the prefix.

Cons: Syntax may not be as intuitive.

Alternative 2: Format is delete NAME.

Pros: More convenient for user to not have to put in the prefix n/.

Cons: Harder to implement due to the other delete by index feature, there is no way to differentiate if the user is try to input an index or name.


Overall Edit Feature

Description

The edit by field feature provides the user the ability to edit a client's profile based on a specified field. This has been implemented for all user fields name, phone, email, address, income, birthday, housingType, tags, and remark.

Key Components

  • EditCommand: Executes the editing operation based on the specified index or name and field.
  • EditCommandParser: Parses the user input to instantiate the EditCommand object appropriately to perform the correct editing operation.

Edit Command Architecture

Edit Command Sequence Diagram

Component Interaction Details

  1. The user executes the command edit INDEX n/John Doe, intending to edit the name of the client at index INDEX to "John Doe".
  2. The EditCommandParser interprets the input.
  3. An EditCommand object is created.
  4. The LogicManager invokes the execute method of EditCommand.
  5. The execute method of EditCommand invokes the editPerson method in Model property to edit the client's profile with the new Person object.
  6. The execute method of EditCommand returns a CommandResult object which stores the data regarding the completion of the EditCommand.
  7. The UI reflects this updated list with the edited client.

Example Usage Scenario

  1. The user executes the command edit 1 n/John Doe, intending to edit the name of the client at index 1 to "John Doe".
  2. The UI reflects the updated list with the client at index 1 having the name "John Doe".

Documentation, logging, testing, configuration, dev-ops


Appendix: Requirements

Product scope

Target user profile:

  • A real estate agent
  • has a need to manage a significant number of contacts of their clients
  • has to note down many details about each client
  • has to frequently add, delete, and search for clients
  • prefer desktop apps over other types
  • can type fast
  • is reasonably comfortable using CLI apps
  • is a real estate agent that wants to store relevant information about clients
  • able to store additional notes about contacts

Value proposition:

  • manage contacts faster than a typical mouse/GUI driven applications.
  • storing of information tailored to real-estate agents

User stories

Priorities: High (must have) - * * *, Medium (nice to have) - * *, Low (unlikely to have) - *

Priority As a …​ I want to …​ So that I can…​
* * * first-time user receive a simple tutorial on app usage easily navigate Realodex
* * * tech-savvy user use a command-line interface navigate the app more efficiently due to my fast typing speed
* * * fast typer quickly input various commands in the text box perform actions like adding new clients, editing profiles, finding clients, without using GUI
* * * real-estate agent user easily log personal notes after client interactions reference these in future conversations for more personalized communication
* * * user with inactive clients delete inactive clients permanently remove them from my database and free up space
* * real estate agent user search for clients interested in specific property listings quickly match selling and buying clients
* * real estate agent user record and access clients' preferred house types filter and match clients with relevant property listings
* * real estate agent user analyze trends in housing preferences understand market demands and tailor my services
* * efficient user filter clients by tag organize and access client information more efficiently
* * efficient user filter clients by categories better categorize and manage client information based on personal attributes
* * first-time user be guided through setting up my user profile save my details for future use
* * first-time user learn how to create and edit client profiles manage client information efficiently
* * first-time user understand how to navigate the app and use CLI commands effectively use Realodex's features
* * forgetful user get instructions on how to set up profiles and navigate refresh my memory on how to use Realodex when needed
* * user with inactive clients archive inactive clients hide them from my active list while keeping their information for future reference
* real estate agent user be notified of upcoming client birthdays send personalized greetings and strengthen my relationships
* real estate agent user be notified of upcoming holidays prepare gifts for my clients and enhance our relationship
* real estate agent user be reminded of significant client milestones acknowledge these events and further personalize our relationship
* tech-savvy user use tab to autofill parts of my command speed up my use of the command line

Use cases

(For all use cases below, the System is Realodex and the Actor is the user, unless specified otherwise)

Use case: UC01 — Adding a user profile

Actor: User

MSS

  1. User enters add ... Command.

  2. System adds user profile to Realodex.

  3. System replies to user with a success message.

    Use case ends.

Extensions:

  • 1a. Name does not contain fully alphanumeric characters.

    • 1a1. Realodex throws an error and highlights the format to user.

    • 1a2. User enters new data.

    • Steps 1a1 to 1a2 repeats until the name input is valid.

    • Use case resumes from step 2.

  • 1b. Name contains erroneous whitespace at front or back.

    • 1b1. Realodex fixes this for user without errors.

    • Use case resumes from step 2.

  • 1c. Name is not capitalized.

    • 1c1. Realodex fixes this for user without errors.

    • Use case resumes from step 2.

  • 1d. Name is blank.

    • 1d1. Realodex throws an error and highlights the format to user.

    • 1d2. User enters new data.

    • Steps 1d1 to 1d2 repeats until the Name input is valid.

    • Use case resumes from step 2.

  • 1e. Phone contains non-integer characters.

    • 1e1. Realodex throws an error and highlights the format to user.

    • 1e2. User enters new data.

    • Steps 1e1 to 1e2 repeats until the Phone input is valid.

    • Use case resumes from step 2.

  • 1f. Phone is less than three characters.

    • 1f1. Realodex throws an error and highlights the format to user.

    • 1f2. User enters new data.

    • Steps 1f1 to 1f2 repeats until the Phone input is valid.

    • Use case resumes from step 2.

  • 1g. Phone is blank.

    • 1g1. Realodex throws an error and highlights the format to user.

    • 1g2. User enters new data.

    • Steps 1g1 to 1g2 repeats until the Phone input is valid.

    • Use case resumes from step 2.

  • 1h. Income is negative

    • 1h1. Realodex throws an error and highlights the format to user.

    • 1h2. User enters new data.

    • Steps 1h1 to 1h2 repeats until the Income input is valid.

    • Use case resumes from step 2.

  • 1i. Income contains non-integer characters.

    • 1i1. Realodex throws an error and highlights the format to user.

    • 1i2. User enters new data.

    • Steps 1i1 to 1i2 repeats until the Income input is valid.

    • Use case resumes from step 2.

  • 1j. Income is blank.

    • 1j1. Realodex throws an error and highlights the format to user.

    • 1j2. User enters new data.

    • Steps 1j1 to 1j2 repeats until the Income input is valid.

    • Use case resumes from step 2.

  • 1k. Email is not in the valid format.

    • 1k1. Realodex throws an error and highlights the format to user.

    • 1k2. User enters new data.

    • Steps 1k1 to 1k2 repeats until the Email input is valid.

    • Use case resumes from step 2.

  • 1l. Email is blank.

    • 1l1. Realodex throws an error and highlights the format to user.

    • 1l2. User enters new data.

    • Steps 1l1 to 1l2 repeats until the Email input is valid.

    • Use case resumes from step 2.

  • 1m. Address is blank.

    • 1m1. Realodex throws an error and highlights the format to user.

    • 1m2. User enters new data.

    • Steps 1m1 to 1m2 repeats until the Address input is valid.

    • Use case resumes from step 2.

  • 1n. Family contains non-integer characters.

    • 1n1. Realodex throws an error and highlights the format to user.

    • 1n2. User enters new data.

    • Steps 1n1 to 1n2 repeats until the Family input is valid.

    • Use case resumes from step 2.

  • 1o. Family is negative or zero.

    • 1o1. Realodex throws an error and highlights the format to user.

    • 1o2. User enters new data.

    • Steps 1o1 to 1o2 repeats until the Family input is valid.

    • Use case resumes from step 2.

  • 1p. Family is blank.

    • 1p1. Realodex throws an error and highlights the format to user.

    • 1p2. User enters new data.

    • Steps 1p1 to 1p2 repeats until the Family input is valid.

    • Use case resumes from step 2.

  • 1q. Tag is not buyer or seller.

    • 1q1. Realodex throws an error and highlights the format to user.

    • 1q2. User enters new data.

    • Steps 1q1 to 1q2 repeats until the Tag input is valid.

    • Use case resumes from step 2.

  • 1r. Tag is blank.

    • 1r1. Realodex throws an error and highlights the format to user.

    • 1r2. User enters new data.

    • Steps 1r1 to 1r2 repeats until the Tag input is valid.

    • Use case resumes from step 2.

  • 1s. Housing Type is not in any of 'HDB', 'CONDOMINIUM', 'LANDED PROPERTY' or 'GOOD CLASS BUNGALOW'.

    • 1s1. Realodex throws an error and highlights the format to user.

    • 1s2. User enters new data.

    • Steps 1s1 to 1s2 repeats until the Housing Type input is valid.

    • Use case resumes from step 2.

  • 1t. Housing Type is blank.

    • 1t1. Realodex throws an error and highlights the format to user.

    • 1t2. User enters new data.

    • Steps 1t1 to 1t2 repeats until the Housing Type input is valid.

    • Use case resumes from step 2.

  • 1u. Birthday is not in the valid format.

    • 1u1. Realodex throws an error and highlights the format to user.

    • 1u2. User enters new data.

    • Steps 1u1 to 1u2 repeats until the Birthday input is valid.

    • Use case resumes from step 2.

  • 1v. Birthday is blank.

    • 1v1. Realodex throws an error and highlights the format to user.

    • 1v2. User enters new data.

    • Steps 1v1 to 1v2 repeats until the Birthday input is valid.

    • Use case resumes from step 2.

  • 1w. Some compulsory fields are missing.

    • 1w1. Realodex throws an error and highlights the format to user.

    • 1w2. User enters new data.

    • Steps 1w1 to 1w2 repeats until the user inputs all compulsory fields.

    • Use case resumes from step 2.

Use case: UC02 — Editing a user profile

Actor: User

MSS

  1. User Executes edit ... Command:

  2. System edits user profile of Realodex and replies to user with a success message.

    Use case ends.

Extensions:

  • 1a. Name does not contain fully alphanumeric characters.

    • 1a1. Realodex throws an error and highlights the format to user.

    • 1a2. User enters new data.

    • Steps 1a1 to 1a2 repeats until the name input is valid.

    • Use case resumes from step 2.

  • 1b. Name contains erroneous whitespace at front or back.

    • 1b1. Realodex fixes this for user without errors.

    • Use case resumes from step 2.

  • 1c. Name is not capitalized.

    • 1c1. Realodex fixes this for user without errors.

    • Use case resumes from step 2.

  • 1d. Name is blank.

    • 1d1. Realodex throws an error and highlights the format to user.

    • 1d2. User enters new data.

    • Steps 1d1 to 1d2 repeats until the Name input is valid.

    • Use case resumes from step 2.

  • 1e. Phone contains non-integer characters.

    • 1e1. Realodex throws an error and highlights the format to user.

    • 1e2. User enters new data.

    • Steps 1e1 to 1e2 repeats until the Phone input is valid.

    • Use case resumes from step 2.

  • 1f. Phone is less than three characters.

    • 1f1. Realodex throws an error and highlights the format to user.

    • 1f2. User enters new data.

    • Steps 1f1 to 1f2 repeats until the Phone input is valid.

    • Use case resumes from step 2.

  • 1g. Phone is blank.

    • 1g1. Realodex throws an error and highlights the format to user.

    • 1g2. User enters new data.

    • Steps 1g1 to 1g2 repeats until the Phone input is valid.

    • Use case resumes from step 2.

  • 1h. Income is negative

    • 1h1. Realodex throws an error and highlights the format to user.

    • 1h2. User enters new data.

    • Steps 1h1 to 1h2 repeats until the Income input is valid.

    • Use case resumes from step 2.

  • 1i. Income contains non-integer characters.

    • 1i1. Realodex throws an error and highlights the format to user.

    • 1i2. User enters new data.

    • Steps 1i1 to 1i2 repeats until the Income input is valid.

    • Use case resumes from step 2.

  • 1j. Income is blank.

    • 1j1. Realodex throws an error and highlights the format to user.

    • 1j2. User enters new data.

    • Steps 1j1 to 1j2 repeats until the Income input is valid.

    • Use case resumes from step 2.

  • 1k. Email is not in the valid format.

    • 1k1. Realodex throws an error and highlights the format to user.

    • 1k2. User enters new data.

    • Steps 1k1 to 1k2 repeats until the Email input is valid.

    • Use case resumes from step 2.

  • 1l. Email is blank.

    • 1l1. Realodex throws an error and highlights the format to user.

    • 1l2. User enters new data.

    • Steps 1l1 to 1l2 repeats until the Email input is valid.

    • Use case resumes from step 2.

  • 1m. Address is blank.

    • 1m1. Realodex throws an error and highlights the format to user.

    • 1m2. User enters new data.

    • Steps 1m1 to 1m2 repeats until the Address input is valid.

    • Use case resumes from step 2.

  • 1n. Family contains non-integer characters.

    • 1n1. Realodex throws an error and highlights the format to user.

    • 1n2. User enters new data.

    • Steps 1n1 to 1n2 repeats until the Family input is valid.

    • Use case resumes from step 2.

  • 1o. Family is negative or zero.

    • 1o1. Realodex throws an error and highlights the format to user.

    • 1o2. User enters new data.

    • Steps 1o1 to 1o2 repeats until the Family input is valid.

    • Use case resumes from step 2.

  • 1p. Family is blank.

    • 1p1. Realodex throws an error and highlights the format to user.

    • 1p2. User enters new data.

    • Steps 1p1 to 1p2 repeats until the Family input is valid.

    • Use case resumes from step 2.

  • 1q. Tag is not buyer or seller.

    • 1q1. Realodex throws an error and highlights the format to user.

    • 1q2. User enters new data.

    • Steps 1q1 to 1q2 repeats until the Tag input is valid.

    • Use case resumes from step 2.

  • 1r. Tag is blank.

    • 1r1. Realodex throws an error and highlights the format to user.

    • 1r2. User enters new data.

    • Steps 1r1 to 1r2 repeats until the Tag input is valid.

    • Use case resumes from step 2.

  • 1s. Housing Type is not in any of 'HDB', 'CONDOMINIUM', 'LANDED PROPERTY' or 'GOOD CLASS BUNGALOW'.

    • 1s1. Realodex throws an error and highlights the format to user.

    • 1s2. User enters new data.

    • Steps 1s1 to 1s2 repeats until the Housing Type input is valid.

    • Use case resumes from step 2.

  • 1t. Housing Type is blank.

    • 1t1. Realodex throws an error and highlights the format to user.

    • 1t2. User enters new data.

    • Steps 1t1 to 1t2 repeats until the Housing Type input is valid.

    • Use case resumes from step 2.

  • 1u. Birthday is not in the valid format.

    • 1u1. Realodex throws an error and highlights the format to user.

    • 1u2. User enters new data.

    • Steps 1u1 to 1u2 repeats until the Birthday input is valid.

    • Use case resumes from step 2.

  • 1v. Birthday is blank.

    • 1v1. Realodex throws an error and highlights the format to user.

    • 1v2. User enters new data.

    • Steps 1v1 to 1v2 repeats until the Birthday input is valid.

    • Use case resumes from step 2.

  • 1w. No fields input.

    • 1w1. Realodex throws an error and highlights the format to user.

    • 1w2. User enters new data.

    • Use case resumes from step 1.

Use case: UC03 — Delete a person by name

MSS

  1. User requests to delete user by name

  2. Realodex deletes the person with a success message

    Use case ends.

Extensions:

  • 1a. The input Name is not of valid format

    • 1a1. Realodex shows an error message highlighting the correct format for Name.

    • 1a2. User inputs a new Name.

    • 1a3. Steps 1a1 to 1a2 repeats until the Name input is valid.

    • Use case resumes from step 2.

  • 1b. The input Name is not found

    • 1b1. Realodex shows an error message that Name is invalid.

    • 1b2. User inputs a new Name.

    • 1b3. Steps 1b1 to 1b2 repeats until the Name input is valid.

    • Use case resumes from step 2.

Use case: UC04 — Delete a person by index

MSS

  1. User requests to delete user by index

  2. Realodex deletes the person with a success message

    Use case ends.

Extensions:

  • 1a. The index is more than client list size

    • 1a1. Realodex shows an error message indicating an invalid index error.

    • 1a2. User inputs a new index.

    • 1a3. Steps 1a1 to 1a2 repeats until the index input is valid.

    • Use case resumes from step 2.

  • 1b. The index is negative

    • 1b1. Realodex shows an error message indicating a negative index error.

    • 1b2. User inputs a new index.

    • 1b3. Steps 1b1 to 1b2 repeats until the index input is valid.

    • Use case resumes from step 2.

Use case: UC05 — Sort list by birthday

MSS

  1. User requests to sort the list by the nearest upcoming birthday.

  2. Realodex sorts the list and returns the sorted list to screen.

    Use case ends.

Use case: UC06 — List

MSS

  1. User requests to list

  2. Realodex shows the list of all clients

    Use case ends.

Extensions:

  • 2a. The list is empty

    • 2a1. Realodex shows an empty list.

    • Use case ends.

Use case: UC07 — Filter by Name

MSS

  1. User requests to filter clients by providing a Name substring.

  2. Realodex filters and displays a list of all clients whose names include the input substring.

    Use case ends.

Extensions:

  • 1a. The input substring is empty.

    • 1a1. Realodex shows an error message indicating that the filter criteria cannot be empty.

    • 1a2. User inputs a new substring.

    • 1a3. Steps 1a1 to 1a2 repeats until the input substring is valid.

    • Use case resumes from step 2.

  • 1b. The name input is not of valid format.

    • 1b1. Realodex shows an error message highlighting the correct format.

    • 1b2. User inputs a new substring.

    • 1b3. Steps 1b1 to 1b2 repeats until the input substring is valid.

    • Use case resumes from step 2.

Use case: UC08 — Filter by Remarks

MSS

  1. User requests to filter clients by providing a remark reference.

  2. Realodex filters and displays a list of all clients whose remarks match the reference input.

    Use case ends.

Extensions:

  • 1a. The remark input is empty.

    • 1a1. Realodex shows an error message indicating that the filter criteria cannot be empty.

    • 1a2. User inputs a remark.

    • 1a3. Steps 1a1 to 1a2 repeats until the input remark is valid.

    • Use case resumes from step 2.

Use case: UC09 — Filter by Tag

MSS

  1. User requests to filter clients by providing a tag.

  2. Realodex filters and displays a list of all clients whose tag matches the input.

    Use case ends.

Extensions:

  • 1a. The tag input is empty.

    • 1a1. Realodex shows an error message indicating that the filter criteria cannot be empty.

    • 1a2. User inputs a new tag.

    • 1a3. Steps 1a1 to 1a2 repeats until the input tag is non-empty and valid.

    • Use case resumes from step 2.

  • 1b. The tag input is not of valid format.

    • 1b1. Realodex shows an error message highlighting the correct format.

    • 1b2. User inputs a new tag.

    • 1b3. Steps 1b1 to 1b2 repeats until the tag input is valid.

    • Use case resumes from step 2.

Use case: UC10 — Filter by Housing Type

MSS

  1. User requests to filter clients by providing a housing type.

  2. Realodex filters and displays a list of all clients whose housing type matches the input.

    Use case ends.

Extensions:

  • 1a. The housing type input is empty.

    • 1a1. Realodex shows an error message indicating that the filter criteria cannot be empty.

    • 1a2. User inputs a housing type.

    • 1a3. Steps 1a1 to 1a2 repeats until the housing type is valid

    • Use case resumes from step 2.

  • 1b. The housing type input is not of valid format.

    • 1b1. Realodex shows an error message highlighting the correct format.

    • 1b2. User inputs a new housing type.

    • 1b3. Steps 1b1 to 1b2 repeats until the housing type input is valid.

    • Use case resumes from step 2.

Use case: UC11 — Filter by Birthday

MSS

  1. User requests to filter clients by providing a birthday month.

  2. Realodex filters and displays a list of all clients whose birthday month matches the input.

    Use case ends.

Extensions:

  • 1a. The birthday month input is empty.

    • 1a1. Realodex shows an error message indicating that the filter criteria cannot be empty.

    • 1a2. User inputs a birthday month.

    • 1a3. Steps 1a1 to 1a2 repeats until the birthday month is non-empty and valid.

    • Use case resumes from step 2.

  • 1b. The birthday month is not of valid format.

    • 1b1. Realodex shows an error message highlighting the correct format.

    • 1b2. User inputs a new birthday month.

    • 1b3. Steps 1b1 to 1b2 repeats until the birthday month input is valid.

    • Use case resumes from step 2.

Use case: UC12 — Getting help

MSS

  1. User requests for help.

  2. Realodex displays a new window showing a summary of how all features are used with examples.

    Use case ends.

Use case: UC13 — Getting help for specific command

MSS

  1. User requests for help for a specific command.

  2. A string summarizing how that individual command is used with examples is displayed.

Extensions:

  • 1a. The requested command does not exist.

    • 1a1. Realodex shows an error message command does not exist.

    • 1a2. User inputs a new command.

    • 1a3. Steps 1a1 to 1a2 repeats until the command input is valid.

    • Use case resumes from step 2.

Non-Functional Requirements

  1. Should work on any mainstream OS as long as it has Java 11 or above installed.
  2. Application should respond to user interactions within 2 seconds.
  3. Should be able to hold up to 1000 persons without a noticeable sluggishness in performance for typical usage.
  4. Should be able to have up to 1000 client profiles.
  5. The response to any command should become visible within 5 seconds.
  6. Application should load the GUI components and data within 5 seconds of start-up.
  7. The user interface should be intuitive and not have a steep learning curve to get used to.
  8. Data should be stored locally and should not be accessible from other devices due to privacy issues.

Glossary

  • Mainstream OS: Windows, Linux, Unix, MacOS
  • Client Profile: Details of customer of the Real Esate Agent looking to buy / sell / rent a property
  • Command Line Interface (CLI): A text-based interface used to interact with the software by entering commands into a terminal or console window, typically preferred by users who prefer efficiency and automation.
  • Command: An input from you that tells Realodex to execute an action.
  • Case-Sensitive: The casing of the alphabetic characters matters
  • Case-Insensitive: The casing of the alphabetic characters does not matter

Appendix: Instructions for manual testing

Given below are instructions to test the app manually.

Note: These instructions only provide a starting point for testers to work on; testers are expected to do more exploratory testing.

Launch and shutdown

  1. Initial launch

    1. Download the jar file and copy into an empty folder

    2. Open a command terminal, cd into the folder you put the jar file in, and use the java -jar realodex.jar command to run the application. The window size may not be optimum.

  2. Saving window preferences

    1. Resize the window to an optimum size. Move the window to a different location. Close the window.

    2. Re-launch the app by double-clicking the jar file.
      Expected: The most recent window size and location is retained.

  3. Exiting the app

    1. Users can type in exit to exit the app. All data is auto-saved.

Adding a person

  1. Test case: add n/John Doe p/98765432 i/20000 e/johnd@example.com a/311, Clementi Ave 2, #02-25 f/4 t/buyer t/seller h/HDB r/Has 3 cats b/01May2009
    • Expected: A client John Doe will be added and shown on the GUI. If list was already populated, ensure you scroll down to find John Doe.
  2. Test case: add n/John Wick p/98765432 i/20000 e/johnd@example.com a/311, Clementi Ave 2, #02-25 f/4 t/buyer t/seller h/HDB
    • Expected: A client John Wick will be added and shown on the GUI with the optional parameters stating that it is blank. If list was already populated, ensure you scroll down to find John Wick.
  3. add n/Tom Hanks e/johnd@example.com a/311, Clementi Ave 2, #02-25 f/4 t/buyer t/seller h/HDB
    • Expected: A error message Missing compulsory prefixes in the command! Prefixes That Are Missed Are: i/INCOME, p/PHONE will be displayed.
  4. add n/John Doe p/9876@@5432 i/200@00 e/johnd@example.com a/311, Clementi Ave 2, #02-25 f/4 t/buyer t/seller h/HDB r/Has 3 cats b/01May2009
    • Expected: A error message
      Error parsing phone: Phone numbers should only contain numbers, and it should be at least 3 digits long
      Error parsing income: Income should be an integer and should be at least 0 will be displayed

Deleting a person

  1. Deleting a person while all persons are being shown

    1. Prerequisites: List all persons using the list command. Multiple persons in the list.

    2. Test case: delete 1
      Expected: Assuming, there exists a person in the list, first contact is deleted from the list. Details of the deleted contact shown in the status message.

    3. Test case: delete 0
      Expected: No person is deleted. Error details shown in the status message.

    4. Other incorrect delete commands to try: delete, delete x (where x is larger than the list size)
      Expected: No person is deleted. Error details shown in the status message.

Editing a person

  1. Editing a person while all persons are being shown

    1. Prerequisites: List all persons using the list command. Multiple persons in the list.

    2. Test case: edit 1 n/John Doe
      Expected: First contact is updated with the new name. Details of the updated contact shown in the status message. Timestamp in the status bar is updated.

    3. Test case: edit 0 n/John Doe
      Expected: No person is updated. Error details shown in the status message. Status bar remains the same.

    4. Other incorrect edit commands to try: edit, edit x (where x is larger than the list size)
      Expected: Similar to previous.

Sorting

  1. Sorting a list while persons are being shown
    1. Prerequisites: Ensure at least a few people with specified birthdays are displayed on screen, You may do so by using the add command to populate a list clients.
    2. Test case: sort
      • Expected: A list sorted based on their proximity to their upcoming birthday will be displayed.

List

  1. list will display a list of original clients, this is useful after using filter commands which will display a subset of the original list.

Clear

  1. clearRealodex will clear the list of clients from Realodex. Be careful as you are unable to undo.

Filter By Name

  1. Test case: filter n/John Expected: A list of clients whose names contain the string John will be returned.

Filter By Tag

  1. Test case: filter t/buyer Expected: A list of clients with BUYER tag is returned.

Filter By Housing Type

  1. Test case: filter h/HDB Expected: A list of clients with the HDB housing type is returned.

Filter By Remark

  1. Test case: filter r/FOOD Expected: A list of clients whose remarks include the specified keyphrase of FOOD is returned.

Filter By Birthday

  1. Test case: filter b/SEP Expected: A list of clients whose birthdays are in the specified month of September are returned.

Help

  1. help should display a help window with summary of each feature provided by Realodex

Command Help

  1. Test case: add help Expected: A help message for AddCommand will be displayed in the box

  2. Test case: edit help Expected: A help message for EditCommand will be displayed in the box

Corrupted Data

  1. Dealing with missing/corrupted data files

    1. Should you want to re-enter your contacts in a fresh JSON file in the event of file corruption or a bad edit causing the format to be incorrect, simply delete realodex.json in the data directory and restart the app. A new JSON file with sample contacts will be generated and you may proceed from there.

Save Data

  1. Data is auto-saved in the json file in real time.

    1. Open up the realodex.json in the data directory in a text editor.

    2. If there is an existing user, try delete index where index is of that user.
      Expected: This user will no longer appear in the json file after command is executed.

    3. If there is no existing user, you may want to refer to above "Corrupted Data" section to easily get a fresh json file with sample data and repeat from step 1.


Appendix: Planned Enhancements

Team size is five.

  1. Make index error messages more specific for out-of-bounds indexes

    • Currently, if a user types in an index, that is out of bounds, assuming its within the integer limit of 2147483647, as addressed in the user guide, Realodex simply returns a The client index provided is invalid
      • E.g., Given list with 10 people, edit 123 n/Denzel and delete 123 returns The client index provided is invalid
      • We plan to make this more specific by returning a Client index provided is more than the actual number of clients in Realodex!
  2. Make index error messages more specific for edit negative indexes

    • If user types in a negative index for edit, Realodex returns Invalid command format!...
      • E.g. edit -1 n/Denzel returns Invalid command format!...
      • We plan to make this more specific by returning Index is not a non-zero unsigned integer.
  3. Reduce compulsory fields for the "add" command and streamline the process of adding new user profiles

    • Currently, add requires eight compulsory fields. This might be excessive for users to always put in eight fields every time they add a new user profile. While this was a design choice to prevent users from missing out on important fields, we plan to make this more user-friendly in the future.
      • We plan to introduce dynamic checks such that if the profile is of certain conditions, they may not need to input certain fields.
      • E.g., Users who add a profile that is a SELLER, they may choose to omit the input for INCOME which would otherwise be compulsory! The Rationale is that sellers may not see a need to disclose their income for real estate deals.
    • Based on feedback, we may make some fields not compulsory all together.
      • If users feedback that EMAIL is not as important for their day-to-day client management, we may remove the compulsory need for it in future iterations.
  4. Make date error more specific for leap dates on non-leap years

    • Currently, if user types in an invalid date for commands such as edit, Realodex will return a invalid ...Birthday should be in ddMMMyyyy format... Date should also not be in future years and no earlier than year 1000!
      • When user types in a leap date on a year with no leap date such 29Feb2023, this will expectedly return the error as its invalid date. However, the error message is not entirely helpful as the format is technically correct as its DDMMMYYYY.
      • We plan to return a more specific message such as Date input is a leap date on a non-leap year
  5. Improve duplicate user profile check

    • Currently, Realodex prevents duplicates based on the condition of two clients having the same full name regardless of other parameters.
      • Since many clients may have the same name or since they may only disclose a part of their name leading to greater chances of name collisions, we plan to improve our duplicate detection.
    • We plan to add more conditions to our duplicate check such adding more fields to ensure they are truly not adding duplicates. Even if we detected a possible duplicate, we may give the user an option to continue adding the client if they wish to do so, instead of downright rejecting the addition of the profile.
  6. Make PHONE input conditions less restrictive

    • Currently, PHONE only allows numbers, and it should be at least three digits long
    • This poses problems to users who wish to input
      • Symbols such +6590215365 or 1-800 numbers which may commonly have -.
      • Symbols such as white-space as they may wish to put gaps such as 9021 5365
    • We plan to reduce the restrictions of no symbols for future iterations
  7. Allow symbols in NAME input

    • Currently, NAME does not accept symbols, hence common substrings such as s/o, d/o or punctuation such as in "Tan Xin En, Betty" are not allowed in the name input.
    • We plan to allow the usage of symbols for future iterations by accepting symbols in names.
  8. Allow multiple field inputs and relax duplicate PREFIX restrictions

    • Currently, we do not allow duplicate prefixes for fields except TAG to prevent duplicate fields being added.
    • However, some clients may wish to store multiple fields, e.g., a seller may wish to sell multiple properties, and hence Realodex will be required to list multiple addresses.
    • We plan to relax the duplicate prefixes restrictions for some fields and allow users to input multiple fields.
  1. Allow symbols in INCOME input

    • Currently, INCOME only allows numbers
    • This poses problems to users who wish to input commas in their input such as 100,000 which is common too
    • We plan to allow users to input symbols in their income while keeping the restriction of value >= 0.
  2. Persistent Filtered Client List

    • Currently, our application resets the filtered client list to show all clients after any command (e.g. add, edit, or delete) is executed.
    • Users may find it an inconvenience that the list reverts to unfiltered after every command.
    • We plan to implement a persistent filter mechanism within the client list by modifying the application to maintain the state of the filtered client list across various commands until the user decides to reset it.
    • This will allow the filter to remain active and allow for multiple filtering by stacking filter commands until the user decides to reset it using list.

Appendix: Appendix: Effort

Difficulty, challenges, efforts and achievements

  1. Modifying UI Components One of the significant challenges we encountered was modifying the UI to incorporate our desired background. The UI comprises numerous components, making it challenging to identify and modify the relevant code sections.

    Achievements Despite the challenge, we successfully navigated the UI structure and implemented the necessary modifications to integrate our custom background, enhancing the visual appeal of the application.

  2. Test Case Regressions Another challenge we encountered was that after significant feature changes or additions, many of our test cases failed. We spent considerable time tracing the test code or components to determine the source of the errors.

    Achievements Despite the challenge, this turned out to be a positive experience as it indicated robust code. After addressing the failures, we gained confidence in the robustness of our bug-free features.